
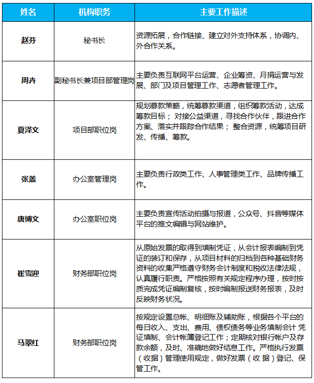
泰山慈善基金会团队成员介绍
2026-01-09 09:31:37 已有
人浏览 泰山慈善基金会
与泰山慈善基金会团队成员介绍相关的其他内容
-
泰山慈善基金会监事会成员信息
泰安市泰山慈善基金会监事信息表序号姓名职务工作单位职务受薪情况备注1路洪祥监事长退休无无2李霞监事中国银行泰安东岳支行客...
-
泰山慈善基金会理事长
泰山慈善基金会理事长吴丽侠,热心于社会公益慈善事业,自2014年担任泰山慈善基金会理事长以来,为爱心人士、爱心企业、...
-
泰山慈善基金会秘书长赵芬简介
赵芬,现为泰安市泰山慈善基金会秘书长。 自2015年担任泰山慈善基金会秘书长以来,她既当公益组织的带头人,又做一名...
-
泰山慈善基金会理事会成员信息
泰安市泰山慈善基金会理事信息表序号姓名职务工作单位职务备注1吴丽侠理事长泰安市泰山慈善基金会 理事长2黄浩明副...

