泰山慈善基金会团队成员介绍
01-09
2026

05-16
2022
泰山慈善基金会理事长吴丽侠,热心于社会公益慈善事业,自2014年担任泰山慈善基金会理事长以来,为爱心人士、爱心企业、公益组织提供了高效、便捷参与公益的平台,组织开展扶贫助困、敬老助残、捐资助学等公...
05-16
2022

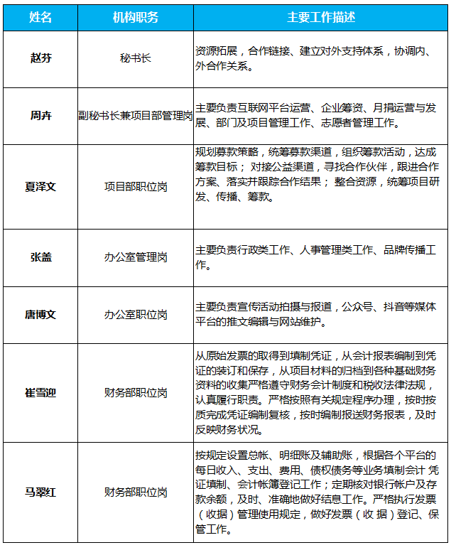
赵芬,现为泰安市泰山慈善基金会秘书长。 自2015年担任泰山慈善基金会秘书长以来,她既当公益组织的带头人,又做一名公益事业的践行者。坚持公益梦想,心系疾苦,始终以扶贫济困、传递爱心、弘扬慈善、促...
05-16
2022
泰安市泰山慈善基金会监事信息表序号姓名职务工作单位职务受薪情况备注1路洪祥监事长退休无无2李霞监事中国银行泰安东岳支行客户经理无3汪超监事山东省聚酉源物流有限公司经理无
01-13
2026

泰安市泰山慈善基金会理事信息表序号姓名职务工作单位职务备注1吴丽侠理事长泰安市泰山慈善基金会 理事长2黄浩明副理事长海南亚洲公益研究院院长3赵芬秘书长泰安市泰山慈善基金会 秘书长4...